1   1  /  1  页   跳转

baohe斑竹来看这个鸽子!

baohe斑竹来看这个鸽子!

这个鸽子加壳作的非常棒 2006年1月20号中的它! 至今已6月19号 了半年多了! 还不能被各大杀毒软件的监控所查杀!!解压后查这个文件也没毒 只是运行的时候才会报警!并且无法清除 重起后还会有!

进程名称: F:\病毒样本库\灰鸽子毒-加壳作的非常好\灰鸽子.exe
      路径: HKEY_LOCAL_MACHINE\SOFTWARE\MICROSOFT\WINDOWS\CURRENTVERSION\RUNONCE
  数值名称: wextract_cleanup0                                                                数值数据: rundll32.exe C:\WINDOWS\system32\advpack.dll,DelNo                              操作日期: 2006-06-19 23:02                                                                操作方式: 修改                                                                            操作结果: 拒绝修改

病毒名称: Backdoor.Gpigeon.2006.a                                         
处理结果: 删除成功
发现日期: 2006-06-19 23:02
扫描方式: 文件监控                                                                        路径:    C:\WINDOWS\system32                                                              文件:    winsspool.DLL

还有两个释放到C:\WINDOWS\system32\winsspool.DLL和 winsspool.EXE我也保留了!winsspool.DLL会被报毒 而 winsspool.EXE正常不会报为病毒!但是一看创建日期就知道是哪个鸽子释放的!用江民和金山的可疑文件扫描工具 可疑扫描出! 哪个毒杀不掉重起还会有关键就是winsspool.EXE这个文件注入开机自动服务为:Microsoft(R) Windows(R) Operat:为家庭和小型办公网络提供网络地址转换、寻址和名称解析管理信息:C:\WINDOWS\system32\winsspool.exe

晕了 希望 baohe斑竹 研究一下 呵呵
样本发到你的邮箱里了

附件附件:

下载次数:225
文件类型:image/pjpeg
文件大小:
上传时间:2006-6-20 13:46:02
描述:



最后编辑2006-06-22 18:32:17.497000000
分享到:
gototop
 

收到 只是气愤 各大杀毒软件的无用

附件附件:

下载次数:216
文件类型:image/pjpeg
文件大小:
上传时间:2006-6-20 17:34:25
描述:



gototop
 

还是 SSM在监控方面好 不是因为怕和防火墙规则冲突就用它了
gototop
 

瑞星 今天的18.32.32才可以杀!!半年了晕 瑞星 和 江民 给了回复  卡巴和 金山 还没回复

附件附件:

下载次数:210
文件类型:image/pjpeg
文件大小:
上传时间:2006-6-22 18:30:58
描述:



gototop
 

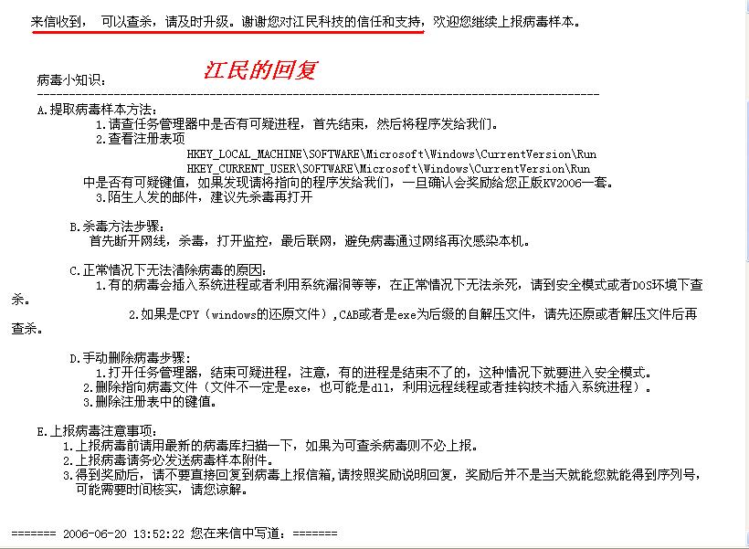
江民回复

附件附件:

下载次数:219
文件类型:image/pjpeg
文件大小:
上传时间:2006-6-22 18:32:17
描述:



gototop
 
1   1  /  1  页   跳转
页面顶部
Powered by Discuz!NT