界面模式
登录
注册
会员
帮助
加入收藏夹
客服微信
瑞星卡卡安全论坛
技术交流区
反病毒/反流氓软件论坛
电脑中毒!急
企业产品讨论区
瑞星安全云终端软件
瑞星ESM防病毒终端安全防护系统
瑞星杀毒软件网络版(含Linux)
瑞星智能沙箱分析/恶意代码威胁监测分析/上网行为管理
瑞星防毒墙5.0、瑞星下一代防火墙
瑞星虚拟化恶意代码防护系统
个人产品讨论区
瑞星之剑
瑞星防病毒安全软件
瑞星杀毒软件
瑞星个人防火墙V16
瑞星AI网络威胁检测引擎、威胁情报及网安知识图谱
瑞星其他产品
技术交流区
反病毒/反流氓软件论坛
可疑文件交流
恶意网站交流
入侵防御(HIPS)
系统软件
硬件交流
综合娱乐区
影音贴图
瑞星安全游戏
活动专区
本站站务区
站务
瑞星“1+2”全新解决方案巡展在广州画上圆满句号
叶院长揭秘:瑞星如何运用AI技术革新网络安全
俄乌冲突加剧网络攻击风险 白俄罗斯政府遭APT攻击
瑞星ESM防病毒系统助力矿业大学筑牢网络安全防线
实力拉满 瑞星第五十次通过VB100测评
携手老友,拥抱新精彩 —— 新论坛新活动,感谢你的陪伴
护航司法,瑞星助力山西省高院构建安全防线
人工智能在网络安全领域的风险和机遇
1
2
1
/ 2 页
跳转
页
[求助] 电脑中毒!急
收藏
夜丶殇
初生襁褓狮
帖子:
3
注册:
2010-08-11
来自:
西安
发表于: 2010-08-18 17:45
|
只看楼主
短消息
资料
字号:
小
中
大
1楼
电脑中毒!急
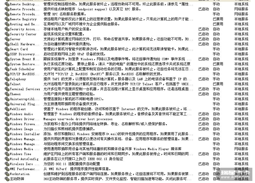
我电脑用萝卜端口扫描扫出灰鸽子的和一些未知的端口
另外今天浏览网页的时候电脑严重的被人控制了~请各位大虾帮个忙
另外我的电脑开启了44个端口我只是个人电脑哪些端口能关闭?
详细就是我电脑是不是鼠标乱飞或者卡住!浏览网页被乱切换!
PS:经过两天的求助都没什么用~我把电脑全格了。。。。。。另外谢谢各位的热心帮助!
用户系统信息:Mozilla/4.0 (compatible; MSIE 6.0; Windows NT 5.1; SV1; .NET CLR 2.0.50727)
附件:
文件名:
1.jpg
下载次数:1008
文件类型:image/pjpeg
文件大小:
上传时间:2010-8-18 17:44:49
描述:jpg
附件:
文件名:
2.jpg
下载次数:781
文件类型:image/pjpeg
文件大小:
上传时间:2010-8-18 17:44:49
描述:jpg
附件:
文件名:
2010818180122.txt
下载次数:234
文件类型:text/plain
文件大小:
上传时间:2010-8-18 18:02:48
描述:txt
附件:
文件名:
SREngLOG.log
下载次数:271
文件类型:application/octet-stream
文件大小:
上传时间:2010-8-18 19:57:10
描述:log
夜丶殇 最后编辑于 2010-08-19 21:56:11
分享到:
短消息
资料
加为好友
全部帖子
性别:
精华:
0
威望:
6
贡献:
0
金钱:
0
592407690
状态:
离线
等级:
是昔流芳
卡卡反病毒小组
帖子:
646
注册:
2009-05-10
来自:
青鸾峰
发表于: 2010-08-18 17:56
|
短消息
资料
字号:
小
中
大
2楼
回复:电脑中毒!急
截图没用,上日志.
把你开放的端口列表贴上来,看一下.
My Blog
短消息
资料
加为好友
全部帖子
性别:
精华:
0
威望:
1346
贡献:
41
金钱:
0
状态:
离线
等级:
夜丶殇
初生襁褓狮
帖子:
3
注册:
2010-08-11
来自:
西安
发表于: 2010-08-18 17:58
|
只看楼主
短消息
资料
字号:
小
中
大
3楼
回复 2F 是昔流芳 的帖子
日志怎么弄?
短消息
资料
加为好友
全部帖子
性别:
精华:
0
威望:
6
贡献:
0
金钱:
0
592407690
状态:
离线
等级:
天鹰之翼
飘泊而立狮
帖子:
644
注册:
2010-06-22
来自:
发表于: 2010-08-18 19:35
|
短消息
资料
字号:
小
中
大
4楼
回复:电脑中毒!急
建议楼主使用System Repair Engineer扫描日志,将日志作为附件上传上来。
下载页面:
http://www.kztechs.com/sreng/download.html
操作方法:
1、下载后解压缩,运行SREngPS.EXE;
2、如果无法打开尝试把SREngPS.EXE改名为123.com,并复制到c:\windows目录下运行;
3、依次点击【智能扫描】-【扫描】,耐心等待,扫描结束后点击【保存报告】;
4、选择保存路径,文件名保持默认,直接点击【保存】;
5、将“SREngLOG.log”作为附件上传,同时务必详细描述问题现象,如果有查杀不净的病毒务必提供病毒名和路径。注意:扫描前请尽量关闭QQ、游戏、下载工具、媒体播放器等应用程序.
短消息
资料
加为好友
全部帖子
性别:
精华:
0
威望:
1168
贡献:
6
金钱:
0
状态:
离线
等级:
天鹰之翼
飘泊而立狮
帖子:
644
注册:
2010-06-22
来自:
发表于: 2010-08-18 21:22
|
短消息
资料
字号:
小
中
大
5楼
回复:电脑中毒!急
从你的日志看不出有什么问题
,建议用可牛系统急救箱进行修复系统文件!
http://dl.sd.keniu.com/killer/SysFixBox.exe
1.建议楼主把以下文件传到
http://www.virscan.org
看看有没问题
有问题的话建议使用
费 尔.rar
工具(内附说明)删除,删除前勾选“删除前备份”。
c:\windows\system32\drivers\nocashio.sys
短消息
资料
加为好友
全部帖子
性别:
精华:
0
威望:
1168
贡献:
6
金钱:
0
状态:
离线
等级:
夜丶殇
初生襁褓狮
帖子:
3
注册:
2010-08-11
来自:
西安
发表于: 2010-08-18 22:37
|
只看楼主
短消息
资料
字号:
小
中
大
6楼
回复 5F 天鹰之翼 的帖子
检查没问题
可是我电脑上的灰鸽子怎么办?
还有该关什么端口?
短消息
资料
加为好友
全部帖子
性别:
精华:
0
威望:
6
贡献:
0
金钱:
0
592407690
状态:
离线
等级:
jks_风
锋芒艾服狮
帖子:
2235
注册:
2009-12-17
来自:
China
发表于: 2010-08-18 23:35
|
短消息
资料
字号:
小
中
大
7楼
回复:电脑中毒!急
好像不是灰鸽子。
你的电脑中的好像不是木马是病毒。
建议安装瑞星再安全模式下杀毒,那个XX0还是卸载了吧,电脑都成这样了,一点反应没有吗?
系统进程下载加载这么多的dll文件是很不正常的。而且系统特权进程都是系统关键进程,也很可疑。
短消息
资料
加为好友
全部帖子
性别:
生日:
1990-5-22
精华:
0
威望:
3470
贡献:
523
金钱:
0
状态:
离线
等级:
jks_风
锋芒艾服狮
帖子:
2235
注册:
2009-12-17
来自:
China
发表于: 2010-08-18 23:38
|
短消息
资料
字号:
小
中
大
8楼
回复:电脑中毒!急
那看来可牛也杯具了。
灰鸽子可以使用任意的端口,知道吗?0-65535每一个端口都可以任意使用。
jks_风 最后编辑于 2010-08-18 23:39:01
短消息
资料
加为好友
全部帖子
性别:
生日:
1990-5-22
精华:
0
威望:
3470
贡献:
523
金钱:
0
状态:
离线
等级:
帅哥坐车不用票
横据古稀狮
帖子:
6712
注册:
2004-12-31
来自:
南昌/无锡/武汉
发表于: 2010-08-19 00:11
|
短消息
资料
字号:
小
中
大
9楼
回复:电脑中毒!急
全都没签名,特权进程很多系统进程。
不会是蠕虫吧
楼主打包一个文件上传,比如EXPLORER.EXE、WINLOGON.EXE之类的。
豫章秋水音乐人页面:http://www.douban.com/artist/yuzhang
短消息
资料
加为好友
全部帖子
性别:
生日:
1990-02-25
精华:
6
威望:
14240
贡献:
25
金钱:
0
525761200
状态:
离线
等级:
kingyan
健康舞勺狮
帖子:
264
注册:
2007-01-24
来自:
发表于: 2010-08-19 11:30
|
短消息
资料
字号:
小
中
大
10楼
回复:电脑中毒!急
断网后再杀毒吧,装一个VirusTotal Uploader 2.0,然后把进程逐一用这个软件提交后检查,哪个有问题就把哪个进程结束掉,并删除进程对应的文件。
短消息
资料
加为好友
全部帖子
性别:
精华:
0
威望:
536
贡献:
0
金钱:
0
状态:
离线
等级:
<<
上一主题
|
下一主题
>>
1
2
1
/ 2 页
跳转
页
论坛跳转...
企业产品讨论区
瑞星安全云终端软件
瑞星ESM防病毒终端安全防护系统
瑞星杀毒软件网络版(含Linux)
北方区
华东区
华南区
木马入侵拦截有奖体验专区
瑞星2009版查杀引擎测试
瑞星2009测试版问题反馈
瑞星杀毒软件2009公测
瑞星个人防火墙2009公测
瑞星全功能安全软件2009公测
瑞星智能沙箱分析/恶意代码威胁监测分析/上网行为管理
瑞星防毒墙5.0、瑞星下一代防火墙
瑞星虚拟化恶意代码防护系统
个人产品讨论区
瑞星之剑
瑞星防病毒安全软件
瑞星杀毒软件
瑞星安全联盟论坛
瑞星杀毒软件V16+
V16+新引擎测试专区
瑞星全功能安全软件
瑞星杀毒软件2011
瑞星个人防火墙V16
广告过滤
瑞星个人防火墙2011
瑞星AI网络威胁检测引擎、威胁情报及网安知识图谱
瑞星其他产品
瑞星手机安全助手
瑞星路由安全卫士
路由系统内核漏洞
APP保镖
瑞星安全浏览器
瑞星安全助手
卡卡上网安全助手
瑞星软件管家
瑞星加密盘
账号保险柜5.0
瑞星专业数据恢复
技术交流区
反病毒/反流氓软件论坛
菜鸟学堂
安全技术讨论
可疑文件交流
恶意网站交流
瑞星云安全网站联盟专版
每日网马播报
入侵防御(HIPS)
系统软件
硬件交流
综合娱乐区
Rising茶馆
影音贴图
瑞星安全游戏
凡人修真
华人德州扑克
一球成名
星际世界
神仙道
赢家竞技
梦幻飞仙
三国演义
仙落凡尘
秦美人
攻城掠地
女神联盟
风云无双
傲视九重天
深渊
魅影传说
热血屠龙
雷霆之怒
大天使之剑
传奇霸业
无上神兵
斗破沙城
全民裁决
蛮荒之怒2
活动专区
瑞星积分商城
实习生专区
实习生交流区
实习生签到区
实习生考核区
“安全之狮”校园行活动专版
历史活动
论坛9周年活动专区
关注灾情 同心抗灾
本站站务区
站务
版主之家[限]
禁言禁访记录
待审核
瑞星客户俱乐部[限]
连续13年!瑞星安全软件入选央采项目
玩苹果,你需要了解苹果的ABC by baohe
在高分屏电脑运行Photoshop CS6,程序界面字体过小的问题有解啦~~~by baohe
iMac一体机装MAC/WIN10双系统的亲身体验 by baohe
iMac一体机装MAC/WIN10双系统的亲身体验 by baohe
瑞星发布《等保2.0详解暨瑞星等保三级解决方案》
在高分屏电脑运行Photoshop CS6,程序界面字体过小的问题有解啦~~~by baohe
iMac一体机装MAC/WIN10双系统的亲身体验 by baohe
瑞星发布《等保2.0详解暨瑞星等保三级解决方案》
瑞星杀毒软件V17的个人介绍 by dg1vg4
我的主题
我的帖子
我的精华
我的好友
文本模式