瑞星卡卡安全论坛技术交流区反病毒/反流氓软件论坛 2007个人计算计安全配置手册---武装到牙齿!正式版1.5 07-5-23更新【原创】

12   1  /  2  页   跳转

2007个人计算计安全配置手册---武装到牙齿!正式版1.5 07-5-23更新【原创】

2007个人计算计安全配置手册---武装到牙齿!正式版1.5 07-5-23更新【原创】

TOM2000

本贴只用于IKAKA社区交流,如要转载或用于其它目的请务必联系我本人。转载时请务必保留作者信息以及出处,谢谢!!!

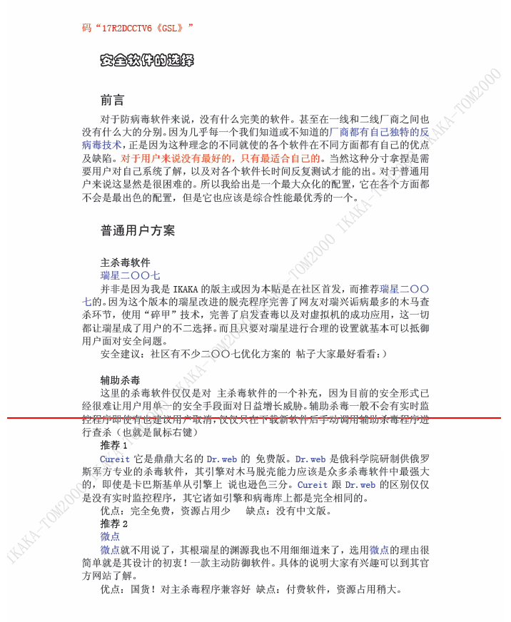
前言
几年前在社区中也发过类似的帖子,但是之后时间由于各种原因并没更新重发。今年由于熊猫的原因我决定发布新版本的安全手册。

本贴仅面相普通的计算机使用用户,说以我尽量避免使用复杂的系统设置图解而是尽可能用第三方软件代替。软件的使用宗旨也是尽量使用免费软件和中文软件。

思路我的重点并没有放到查杀上,而是注重防上。一切都围绕这个主题进行。

由于这是一个很庞杂的帖子,一次不可能完成所以帖子会不断进行更新,某些内容可能来源其它网友我会尽可能署上作者姓名,如有 相关问题请联系我:)更新前后会效仿软件的版本号的形式注明。我已经向社区的版主征集相关的稿件,并会把相关的内容及时更新上来。

07-5-23更新到1.5版,增加IE窗口防御内容。

为了统一版面,以及后续的编译更新本贴将关闭回复功能。但是会开一个新的专门帖子供大家回复,回复贴地址因为本贴非常需要大家的意见及建议。说以希望大家能多多的灌水:)

附件附件:

下载次数:799
文件类型:image/pjpeg
文件大小:
上传时间:2007-2-1 15:03:43
描述:



最后编辑2007-05-23 03:20:33
分享到:
gototop
 

附件附件:

下载次数:769
文件类型:image/pjpeg
文件大小:
上传时间:2007-2-2 13:08:09
描述:



gototop
 

附件附件:

下载次数:782
文件类型:image/pjpeg
文件大小:
上传时间:2007-2-6 11:38:04
描述:



gototop
 

附件附件:

下载次数:753
文件类型:image/pjpeg
文件大小:
上传时间:2007-2-6 21:17:33
描述:



gototop
 

附件附件:

下载次数:788
文件类型:image/pjpeg
文件大小:
上传时间:2007-2-6 21:17:58
描述:



gototop
 

附件附件:

下载次数:832
文件类型:image/pjpeg
文件大小:
上传时间:2007-2-6 21:18:09
描述:



gototop
 

附件附件:

下载次数:842
文件类型:image/pjpeg
文件大小:
上传时间:2007-2-6 21:18:20
描述:



gototop
 

附件附件:

下载次数:837
文件类型:image/pjpeg
文件大小:
上传时间:2007-2-6 21:18:53
描述:



gototop
 

附件附件:

下载次数:761
文件类型:image/pjpeg
文件大小:
上传时间:2007-2-6 21:19:11
描述:



gototop
 

附件附件:

下载次数:816
文件类型:image/pjpeg
文件大小:
上传时间:2007-2-6 21:19:21
描述:



gototop
 
12   1  /  2  页   跳转
页面顶部
Powered by Discuz!NT